315央视打假,揭露了一个卖梅菜扣肉的企业,原料用的是淋巴肉。之前,这个企业供货给三只羊集团,让其直播带货,在网上卖他们的梅菜扣肉。
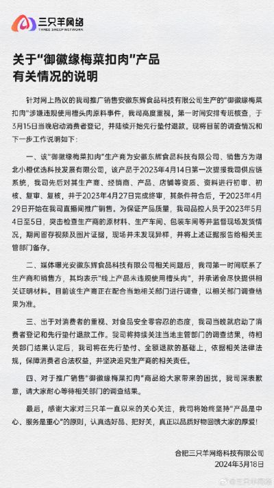
三只羊集团表示,这个企业供给他们的梅菜扣肉是精选的,不是淋巴肉,当时专门检测过,没问题,但是考虑到供货企业有负面新闻,三只羊还是特意公开致歉了,下图是他们的原话:

为了表示诚意,三只羊声称声称,凡是从他们那买梅菜扣肉的人,都可以申请退款。
315央视打假,揭露了一个卖梅菜扣肉的企业,原料用的是淋巴肉。之前,这个企业供货给三只羊集团,让其直播带货,在网上卖他们的梅菜扣肉。
三只羊集团表示,这个企业供给他们的梅菜扣肉是精选的,不是淋巴肉,当时专门检测过,没问题,但是考虑到供货企业有负面新闻,三只羊还是特意公开致歉了,下图是他们的原话:

为了表示诚意,三只羊声称声称,凡是从他们那买梅菜扣肉的人,都可以申请退款。
好像是供货链出了问题。